東日本鉄道文化財団「2026年度地方文化事業支援」採択のご報告
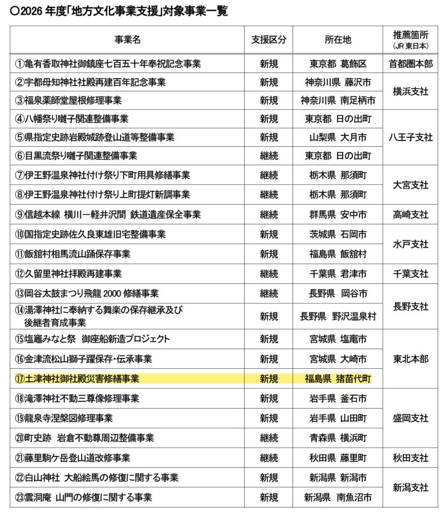
このたび土津神社は、公益財団法人東日本鉄道文化財団による「2026年度 地方文化事業支援」において、「土津神社御社殿災害修繕事業」が採択されましたことをご報告申し上げます。
本事業は、令和7年豪雪により被害を受けた御本殿棟木の損傷をはじめ、御社殿屋根構造部の修繕を行い、文化的価値の保存と安全性の確保を図るものです。
明治13年再建の御社殿は文化財指定外であるため公的助成の対象とならず、これまで多くの皆さまのご篤志により支えられてまいりました。
今回の採択は、御社殿修繕事業の意義をご理解いただいた結果であり、誠にありがたく、深く感謝申し上げます。
令和8年春より修繕工事を開始し、同年秋頃の竣工を予定しております。
修繕成就の暁には、大神様へご奉告申し上げるとともに、改めて皆さまへの感謝をお伝えしたいと思います。
今後とも土津神社の文化継承と地域振興への取り組みに、変わらぬご理解とご支援を賜りますようお願い申し上げます。



